-
12 Dec,2020
原岡山果菜市場 捷運聯開案招商
高雄捷運岡山站現正進行興建工程,位於站前已搬遷的舊岡山果菜市場用地,昨舉行聯合開發說明會,將由高雄捷運局啟動開發和招商,評估將產生20億元效益,高雄市副市長林欽榮表示,日後從捷運站空橋將可直接進入開發大樓2、3樓,讓車站更融入市民便利的生活圈。
-
10 Dec,2020
熱錢回流高雄 南北建商齊攻亞洲新灣區
高雄市政府將於亞洲新灣區打造5GAIoT新創園區,產業發展再受矚目,自推動「投資台灣3大方案」以來,高雄市以近2000億投資金額位居全台第一,重點區域包括橋頭科學園區、亞洲新灣區;值得關注的是,亞洲新灣區重大利多不斷,吸引南北建商積極搶進,如在地品牌國城建設推出超級豪宅案「定潮」,北部建商則有大陸、遠雄南下插旗,躍升房市新興熱區。
-
10 Dec,2020
打炒房動作一波波…實價登錄2.0 將揭門牌地號
政府打炒房動作一波波,繼周一中央銀行無預警祭出「不動產信用管制措施」,行政院會今預計通過實價登錄二點○相關修法草案,未來實價登錄個案資訊將改為逐戶登錄,門牌或地號將完整揭露,且預售屋簽訂買賣契約卅日內要申報,提升實價登錄即時性,登錄不實最高可罰七十五萬元。
-
10 Dec,2020
岡山周圍新投資逾4300億 景觀換屋大樓3年內挑戰3字頭
高市岡山區坐擁周圍工業區與科學園區開發建設,帶來大量工作機會與就業人口,蛋黃區的商業地價已站上6字頭,根據最新統計,岡山周圍高科技業新投資金額超過4300億元,將引進約1.2萬名高科技人口,加上政府綠美化營造優質綠意環境,推案業者預測,岡山景觀換屋大樓市場,在供給不敷需求且多金買家持續進駐情勢下,3年內景觀宅房價有機會挑戰3字頭。
-
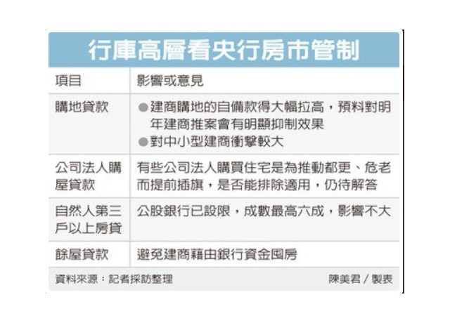
09 Dec,2020
央行打炒房 下波恐鎖定工業區、廠辦
中央銀行無預警祭出「楊四條」打炒房,某公股銀行高層坦言,雖已有預期、但仍讓大家措手不及,央行此次下手「力道不輕」,尤其對建商而言,土地貸款成數直接從七、八成砍到五成五(一成要動工才能撥用),小型建商衝擊不小;另近期因台商回台投資帶動工業區土地飆漲甚於一般住宅,研判央行若有下一波打炒房,恐將會鎖定工業區及廠辦。
-
09 Dec,2020
打炒房效應 行庫緊急下修土建融目標
中央銀行打炒房效應,多家行庫緊急下修2021年土建融目標。一家銀行高層說,央行對購地貸款設限,明年土建融恐持平,呈「零成長」;另一位銀行高層則說,民營銀行過去常用高成數、低利率搶客,央行控管後,客戶可能回流更具專業度的公股行庫,土建融反而有機會大進補。







