-
02 Mar,2026
促參案齊發 高雄招商譜新章
高雄招商成果豐碩,包括公辦都更和捷運聯合開發案等促參案,去年招商總金額首次突破千億元。今年截至2月底,高雄已公告、準備招商的都更和捷運聯開案已達27個,樂觀至今年底前,包括公布最優申請人、簽約、動土等,有機會「月月有喜」。
-
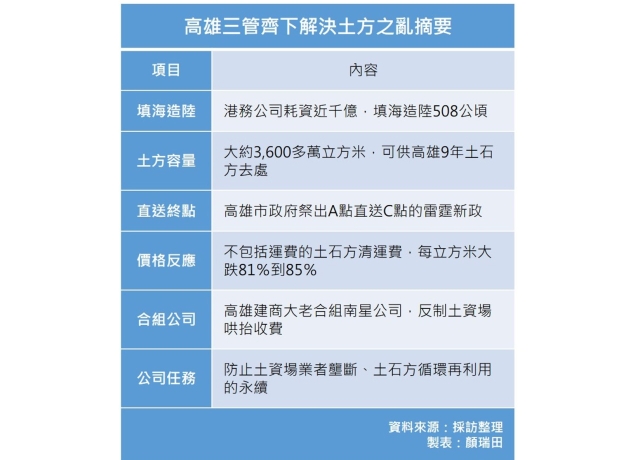
02 Mar,2026
土方之亂成房市新災難?高雄先拆彈 3大殺手鐧曝光
全國營建土方之亂仍未落幕,各地方政府最苦惱的地方,便是營建土石方缺乏去處、或是終端去處胃納不足,頂多只能解燃眉之急。率先引爆營建土石方的高雄市,因得天獨厚,高雄外海因產業需求而將進行的508公頃填海造陸,足以讓高雄營建土石方最少可有9年的最終去處。
-
02 Mar,2026
管制鬆綁…央行憂政策轉得太快 不利打炒房
中央銀行將在三月十九日舉行今年第一季理監事會,據了解,央行內部對房市信用管制是否需要調整,近期出現不同聲音。有理事認為連續多波管制已使政策工具效果大致到位,若長期維持高強度干預,恐影響市場機制與資源配置;但也有理事主張,在房貸負擔與銀行曝險仍處高檔的情況下,不宜過早釋出鬆綁訊號。
-
02 Mar,2026
打破1.5倍天花板!容積獎勵將「不設限」 都更紅利助攻青年成家
在高房價與少子化雙重壓力下,政府近期釋出都市更新新方向,行政院長卓榮泰於最新施政報告中指出,未來將加速推動以住戶為主體的都市更新,並放寬容積獎勵1.5倍的上限,翻轉過去逐項條件疊加的計算方式,若開發案願意捐贈社會住宅、青年宅或婚育宅,容積獎勵可加碼50%,讓都市更新所創造的開發利益,優先導入青年與育兒族群的居住支持,換言之,容積並非無條件給予,而是必須與青年住宅與婚育住宅供給機制相互連動。
-
02 Mar,2026
台南屋齡逾30年老屋高達46萬戶 南市府推自主更新供優惠補助
台南市府考量全市屋齡逾30年的老舊房屋高達46萬戶,近年積極推動危老重建與自主更新政策,除了成立危老及自主更新輔導團,今年將至各區辦理說明講座及推廣講習,協助民眾了解相關規定,審視申請條件,並免費為民眾製作申請補助計畫,市府近期為東區老舊大樓爭取達1900萬元結構補強及整維補助,今年度輔導團也升級至三家廠商,擴大服務量能。
-
02 Mar,2026
公產大翻身!南市活化144處舊空間 替市庫省下34.75億元
台南市推動公有資產活化,透過跨局處整合與彈性媒合機制,原本閒置或低度利用的空間,陸續轉型為貼近民生需求的公共服務據點。財政稅務局統計,自2019年迄今已成功活化144處市有資產,累計為市庫節省約34.75億元建置與維護成本,讓老空間華麗轉身,也為市政財務減壓。







