-
25 Jun,2021
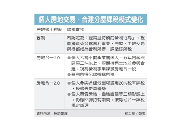
房地合一2.0 三大形態受惠
房地合一稅2.0即將在7月1日上路,比較新舊制度差別,近年個人買賣房地案件、自地自建案件,以及個人提供土地與營利事業合建房屋等案件,有機會因為新制改革,因而適用較優稅率。安侯建業稅務投資部會計師葉建郎指出,國稅局一向關注不當避稅議題,在舊制的法規環境中,土地交易所得不課綜所稅, 以往有些建商為了適用免稅,會以個人名義持有,再進行房地買賣、自地自建,甚至是與其名下的營利事業合建分屋、分售,此類樣態早已被國稅局盯上。
-
25 Jun,2021
5月房市出現逃命潮 5大銀新增房貸月增近百億
房地合一2.0、實價登錄2.0即將上路,5月房市出現逃命潮。中央銀行官員表示,因投資人獲利了結等原因,5月5大銀行新增房貸金額659.59億元,為今年新高,月增近百億元。不過,5月中國內疫情爆發,官員認為,6月房市供需將受影響,後市看疫情發展,預期房市恐要第四季才有機會復甦。
-
25 Jun,2021
高雄捷運黃線設計顧問標 台灣世曦得標
高雄捷運局副局長吳嘉昌24日表示,捷運都會線(黃線)目前辦理綜合規劃暨環境影響評估作業,綜合規劃報告書、以及環境影響說明書,刻正提報中央審議,為了加速高雄捷運黃線計畫的推動,採同步辦理基本設計作業,6月22日辦理評選,順利評選出「台灣世曦工程顧問股份有限公司」為第一優勝廠商。
-
25 Jun,2021
台積電沒來先漲一波 高雄新市鎮房價連攀4年
台積電否認《鏡週刊》報導,指其將在高雄橋頭科學園區設廠,但語帶玄機表示,「不排除在任何科學園區可能。」但根據《蘋果新聞網》委託富住通商用不動產統計,無論台積電是否落腳高雄,橋頭科學園區周邊早已瘋漲,今年地價創歷年次高,房價則創歷史新高。
-
24 Jun,2021
傳台積電2奈米廠評估高雄 市府歡迎
台積電近年來屢次傳出將在高雄投資,今天又傳出台積電中科2奈米廠計畫困難重重,把評估目標轉向高雄橋頭科學園區。對此,高市府表達歡迎,若能成真,會協助解決行政申請流程。







